叮咚买菜完成3.3亿美元D+轮融资,北森云融资2.6亿美元 叮咚买菜完成3.3亿美元D+轮融资,北森云融资2.6亿美元

# 叮咚买菜获得3.3亿美元D+轮融资

  

5月12日消息,叮咚买菜(上海壹佰米网络科技有限公司)获得3.3亿美元D+轮融资,由软银愿景基金领投。叮咚买菜是一个生鲜蔬菜电商平台。

# 北森云获得2.6亿美元F轮融资

5月11日消息,北森云(北京北森云计算股份有限公司)获得2.6亿美元F轮融资,由软银愿景基金二期、高盛、春华资本、富达国际联合投资,老股东经纬中国、红杉资本中国基金、元生资本、深创投持续追加投,估值接近20亿美元。北森云是一家一体化HR SaaS及人才管理平台。

# 宏信建发获得2.05亿美元战略融资

5月10日消息,宏信建发(上海宏信建设发展有限公司)获得2.05亿美元战略融资,投资方为徐工机械、中联重科、高瓴集团、中新融创、浙江鼎力、临工重机、特雷克斯、招银国际。宏信建发是一家设备综合运营服务商。

# 元保保险研究院完成近10亿元C轮融资

5月10日消息,元保保险研究院(元保数科(北京)科技有限公司)完成近10亿元C轮融资,由源码资本领投,凯辉基金及老股东山行资本、北极光创投、启明创投、SIG跟投。元保定位互联网线上保险中介。

# 多禧生物获得10亿元C轮融资

5月10日消息,多禧生物(杭州多禧生物科技有限公司)获得10亿元C轮融资,由高瓴创投、晨岭资本、CPE联合领投,中信证券,泰煜投资(泰格医药基金)和万汇资本(嘉华集团基金)等机构跟投多禧生物是一家恶性肿瘤靶向治疗药物研发商。

一周PE/VC融资事件总览

据企业预警通按公开披露数据统计,本期全国共有 112 起投融资事件,已披露融资金额 36 家,融资总规模约 155.38 亿元

其中,叮咚买菜获得由软银愿景基金领投的3.3亿美元D+轮融资,为本期单笔最高。

一个多月前,叮咚买菜曾宣布完成7亿美元D轮融资,该轮融资由DST Global、Coatue联合领投,老股东Tiger Global Management、General Atlantic、CMC资本、今日资本、红杉资本、Ocean Link 和弘毅投资等持续加码。两次融资累计超10亿美元。

▲ 图源:企业预警通

有消息称,叮咚买菜迅速推动D轮融资,或为上市前的最后一轮融资。目前,叮咚买菜服务范围已覆盖上海、北京、深圳、广州、杭州等29个城市,前置仓数量近1000个。

按地区来看 ,本期融资项目覆盖17个地区,北京融资29起,排名第一;上海融资27起,排名第二;浙江融资19起,排名第三。广东融资仅10起,排名第五。

按行业来看 ,本期融资项目共涉及16个行业领域。

融资数量 来看,硬件及设备业融资笔数最多,共23笔;其次是互联网通讯业,融资22笔;医疗健康业融资也有8笔。

融资规模 来看,本期医疗健康业融资金额最大,融资超32.64亿元;其次是互联网通讯业,融资超31.15亿元,咨询服务业也超23.85亿元。

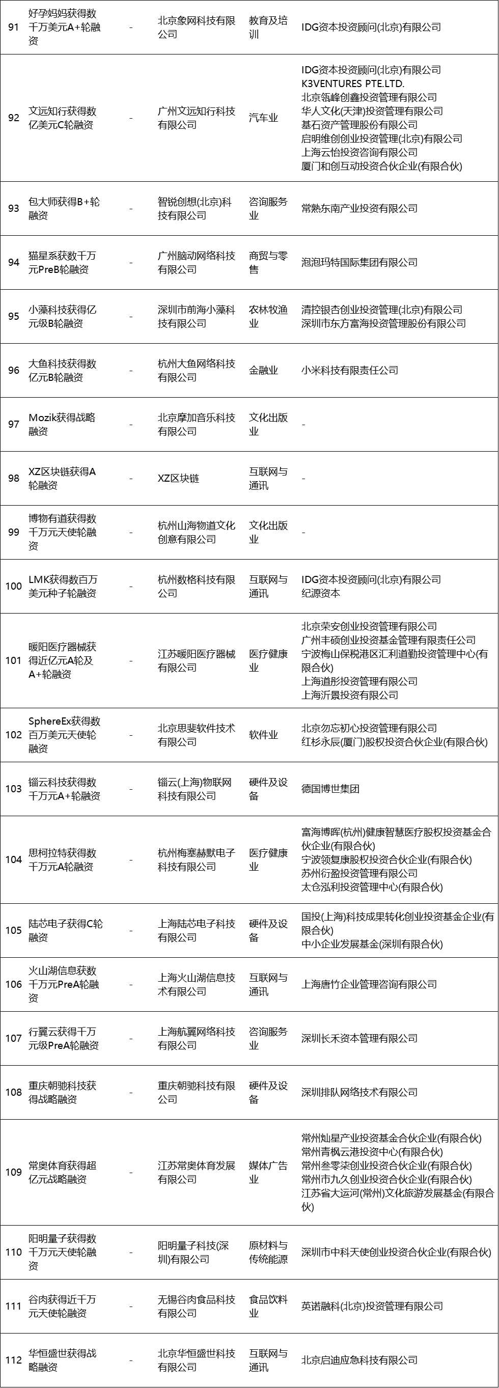
一周融资事件汇总

具体来看,上周(5.10-5.16)PE/VC 融资事件列表如下:

▲数据说明:以上数据由企业预警通APP根据公开披露信息整理,统计时间截至2021年5月20日,列表中“-”代表未公开披露信息,仅供参考。最新数据以市场为准,如有数据疑问可在公众号后台或企业预警通后台反馈。

由于版面受限,本文只披露了部分融资信息,了解更多完整信息,请移步企业预警通APP,首页搜索『PE/VC』即可直达入口,自行查询。