全面清仓!王健林翻身了! 全面清仓!王健林翻身了!

作者:张生

来源:鸣金网(ID:mingjin-wang)

本文首发:鸣金网,图片来源: 网络

从亚洲首富,到负债4000亿的中国首负,再到拿回1100亿身价。

不愧是王健林,大佬还是大佬!

 

许久没有消息的王健林,一出手就是大动作。

 

5月23日,万达一则公告,透露了王健林最新动向, 万达宣布清空美国AMC院线公司股权,仅保留0.002%的持股,彻底退出AMC,累计收回14.76亿美元

从2012年5月花7亿美元全资收购AMC,并将其做到全球最大电影院运营商,到如今清仓走人,近10年时间万达赚了1倍多收益。

 

算不上突出,但用万达的话来说“海外项目以全部清仓,所有投资退出时均有收益”,这同近些年同样崇尚在国外买买买的公司来说,已经是凤毛麟角。

 

更厉害的是,曾高居亚洲首富的王健林,能够舍弃一切包袱,短短几年时间,几乎靠一己之力,带领万达还清了6000亿外债,摘掉“中国首负”的帽子,以1100亿身价重返中国富豪榜。

 

惊心动魄的商战背后,王健林正式宣告王者归来!

 

 

王健林有两句名言最为人所熟知:

 

一个是“先挣一个亿的小目标”。

另外一个是“清华北大,不如胆子大”。

 

万达落难的时候,人们总是喜欢断章取义的拿这两句话来调侃王健林,将其描述为“天不怕地不怕的草莽英雄”,实际上王健林胆大的背后,都有一颗敏感和谨慎的心,每一步都踏准了国家政策和经济环境的发展脉络。

 

前者是王健林2016年8月在《鲁豫有约》访谈节目中说的话 ,彼时王健林刚以1700亿的财富,力压李嘉诚重返中国首富宝座,“一个亿”确实只能算是小目标。

 

后者是王健林2017年1月在清华企业家讲坛上的发言 ,绝非没有头脑的乱说,而是告诉年轻人:光有梦想还不够,要勇敢的迈出第一步,富贵险中求,敢闯敢干竟风流。

 

这是王健林“敢为天下先”的行事风格,凡事有心无胆,同纸上谈兵无异。

 

正是靠着自己过人的胆识和眼界,王健林带领万达开疆拓土,从商业地产到文旅地产,将商业版图从国内伸到了国外。

 

2012年收购AMC,成为全球最大影院运营商,当时银监会等国家有关部门大力支持并鼓励有实力的企业走出去,提升中国企业的跨国经营能力和产业竞争力,银行也对万达等企业的借贷大开便利之门。

2013年,万达在青岛投资500亿,准备建设全球最大影视产业基地——东方影都,声称要将其打造为“中国好莱坞”。

 

2015年,万达全球买买买,6.5亿美元(约41.6亿人民币)全资收购美国世界铁人公司,4500万欧元(约3.2亿人民币)拿下西班牙马德里竞技足球俱乐部20%股权等优质资产。

 

2016年,万达公开叫板刚在上海开园的美国迪士尼,豪言要让迪士尼20年在中国不盈利,也让那些崇洋媚外的人看看,中国企业要截胡!

 

当时王健林流行的一句口头禅是:要把中国文化输出到全球!

 

这正是美国迪士尼和一众美国企业一直在干的事,一边大把的挣钱,一边将美国的思想和文化灌输到其他国家的民众脑袋里,大批缺乏文化自信的国人深受其害。

 

看在眼里的王健林对此深恶痛绝,想在短期内改变这一现象,只是他太过于自信,激进的手法导致警惕性不足,为自己从神坛跌落埋下了重大隐患。

 

 

造化总易弄人!

 

2017年万达年会上,唱过一首《一无所有》后的王健林,真的就在这一年变的一无所有。

 

正当万达海外投资高达200亿美元之际,国内外风向突然变了。

 

2017年,国际形势开始变幻莫测,中国外汇出现大规模外流,国内不得不收紧资本管制。

 

时任商务部长高虎城表示 ,对外盲目投资房地产、酒店、体育俱乐部等领域,存在着较大的风险隐患,有关部门果断采取措施,积极进行引导。

 

这些领域正是万达的海外重仓所在!

 

同年, 央行行长周小川在谈到对外投资时说 :投一些体育、娱乐、俱乐部,对中国也没有太大的好处,同时在外面还引起了一些抱怨。如果有一些过热情绪,有一些跟风,也有一些动机不良的,对这种现象进行一定管理也是正常的。

 

万达又撞到了枪口上!

 

更糟糕的是,万达的重资产模式大都是长期投资,投资金额大、回收期慢,短期内很难看到收益,面对银行上门要债,万达的资金流完全顶不住。

 

几千亿的银行债务瞬间就压了下来,别说“首富”成了“首负”,换做其他人很可能直接就垮了,可王健林不甘心万达就此倒下,他开始大刀阔斧的断臂求生。

 

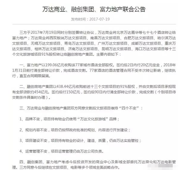
耗费多年心血的13个文旅项目,全部打包卖给了融创,77家酒店打折卖给了富力 ,万达商业、万达影业、万达百货等核心资产股权也纷纷忍痛割爱,预计只卖一半就够还债的海外项目在去年已全部清空,靠着这些从几十亿到数百亿的资金回款,万达顺利度过了危机。

 

而王健林在甩卖资产的同时,也逐渐完成了万达从重资产到轻资产的转型升级,摆脱了地产的掣肘,背后正好印证了国家经济重心从房地产到高端制造业的过渡和转变。

 

 

“做企业一定要讲究顺势而为”,这是王健林常挂在嘴边的一句话。

 

如今回头再看,王健林当初表面上亏本处理掉的业务,也是顺应了时代的潮流,当初自以为捡了便宜的富力,酒店业务年年亏损,只能打碎牙往肚里咽。

 

正所谓时势造英雄,不管是万达还是其他企业,经营的路子都很长,但紧要处往往就那么几步,走对了满盘皆活,走错了彻底崩盘。关键处行差还是走对,靠的就是企业家的战略思考和把握。

 

对中国企业家来说,没有永远成功的企业,也没有一种模式是永恒的,哪怕再大的商业帝国,也要学会居安思危,更要懂得顺时应势。

 

从买买买到卖卖卖,踏准时代节奏的万达已经东山再起,永远敢于第一个做决策的王健林,才最可怕!

千山万水总是情,给个“好看”行不行↓↓