炸锅!刚刚,银保监会下重手,“142宗罪“:华夏渤海被罚近1亿,中行8761万,招行7170万,还有这家银行! 炸锅!刚刚,银保监会下重手,“142宗罪“:华夏渤海被罚近1亿,中行8761万,招行7170万,还有这家银行!

中国基金报记者 吴羽

刚刚,银保监会开出5张大罚单!

5家银行均被罚。其中,4家银行的处罚金额巨大,连创年内新高:

华夏银行被罚9830万元

渤海银行被罚9720万元

中国银行被罚8761.355万元

招商银行被罚7170万元

东亚中国则被罚1120万元

5家银行处罚金额合计约3.66亿元。

银保监会表示,对各类金融市场乱象保持处罚问责高压态势,依法打击监管套利行为,严防资金空转。督促银行保险机构加强合规建设,依法审慎经营,服务实体经济,保护金融消费者合法权益,确保国家各项重大政策贯彻落实。

究竟有哪些违法违规行为?基金君梳理发现,上述5家银行涉及违法违规事实案由合计多达142项,其中不少和理财产品、同业业务房地产项目等违规有关。具体情况整理如下:

销售无真实投资产品! 理财产品多项违规

华夏银行 领9830万元罚单

根据银保监会,华夏银行主要违法违规事实长达27条,近半为理财产品违规,其中还包括销售无真实投资的理财产品!具体如下:

一、违规使用自营资金、理财资金购买本行转让的信贷资产

二、贷前审查及贷后管理不严

三、同业投资投前审查、投后管理不严

四、通过同业投资向企业提供融资用于收购银行股权

五、违规向土地储备项目提供融资

六、违规开立同业账户

七、通过投资底层资产为本行信贷资产的信托计划,少计风险资产

八、同业资金协助他行增加一般性存款,且部分期限超过监管要求

九、会计核算不准确,将同业存款计入一般性存款

十、部分理财产品相互交易、风险隔离不到位

十一、违规销售无真实投资、无测算依据、无充分信息披露的理财产品

十二、策略保本型理财产品销售文件未充分揭示风险

十三、出具的理财投资清单与事实不符或未全面反映真实风险

十四、理财资金违规投资权益类资产

十五、理财资金违规投资信托次级类高风险资产

十六、理财资金投资非标准化债权资产超过监管要求

十七、非标资产非洁净转让

十八、自营业务与代客业务未有效分离

十九、部分理财产品信息披露不合规,对接本行信贷资产

二十、部分理财资金违规投向土地储备项目

二十一、部分理财资金投向不符合政府购买服务规定的项目

二十二、部分理财投资投前调查不尽职

二十三、委托贷款资金来源不合规

二十四、与未备案理财投资合作机构开展业务

二十五、漏报错报监管标准化数据且逾期未改正

二十六、提供与事实不符的材料

二十七、部分理财资金未托管

银保监会表示,针对华夏银行部分理财产品信息披露不合规并使用理财资金对接本行信贷资产、出具的理财投资清单与事实不符或未全面反映真实风险等多项违法违规行为,违反《中华人民共和国银行业监督管理法》第二十一条、第四十六条、第四十七条和相关审慎经营规则,依法予以罚款9830万元。

此外,根据处罚决定书信息,时任华夏银行股份有限公司青岛分行计划财务部总经理由明君,由于对华夏银行股份有限公司青岛分行出具的理财投资清单与事实不符行为负有责任,被予以警告并处罚款5万元。时任华夏银行股份有限公司青岛分行行长于丰星则被予以警告处罚。

雪上加霜:华夏银行深圳分行也被罚

不仅如此,5月21日,中国银行保险监督管理委员会深圳监管局行政处罚信息公开表显示,华夏银行深圳分行因个人经营性贷款未按要求进行受托支付,被罚30万元。

34项违法违规行为!

渤海银行领9720万元罚单

根据银保监会,渤海银行主要违法违规事实长达34条, 具体如下:

一、地方政府购买服务项目贷款不合规

二、违规向资本金不足的房地产项目发放贷款

三、违规向四证不全的房地产项目发放贷款

四、违规通过同业投资或理财募集资金为四证不全的房地产项目提供融资

五、违规发放土地储备贷款

六、重大关联交易未经董事会批准

七、一般关联交易未按程序审批

八、内部审计严重不足

九、瞒报案件(风险)信息

十、发放流动资金贷款未测算营运资金需求

十一、对个别客户环保政策执行情况调查不尽职

十二、向房地产开发企业发放流动资金贷款

十三、房地产开发贷款授信金额超过项目备案总投资

十四、未落实授信审批条件发放贷款

十五、未按规定执行受托支付

十六、未有效监控贷款使用情况以致贷款被挪用

十七、贷款风险分类不审慎

十八、为代为推介的信托产品到期兑付提供流动性支持

十九、未在官网公示代为推介的信托产品相关重要信息

二十、银行承兑汇票保证金管理不规范

二十一、未严格审核银行承兑汇票贸易背景真实性

二十二、部分分行出具与事实不符的理财业务投资情况报告

二十三、部分转贴现票据风险加权资产计提不准确

二十四、自营业务与代客业务未有效分离

二十五、理财产品之间风险未完全隔离

二十六、非标准化债权资产占比超监管指标

二十七、理财信息登记不准确

二十八、理财资金为客户入股其他商业银行提供融资

二十九、理财产品信息披露不到位

三十、风险揭示书存在问题

三十一、理财资金用于开立本行定期存单

三十二、投向权益类资产及集合资金信托计划的理财产品面向一般个人客户销售

三十三、单一信贷资产类理财产品期限与标的资产期限不一致

三十四、组合信贷类理财产品高流动性资产低于监管要求

银保监会针对渤海银行投向权益类资产及集合资金信托计划的理财产品面向一般个人客户销售、银行承兑汇票保证金管理不规范等多项违法违规行为,依法予以罚款9720万元。

此外,因对渤海银行股份有限公司广州分行出具与事实不符的理财业务投资情况报告行为负有责任,时任渤海银行股份有限公司广州分行副行长徐凌被予以警告并处罚款5万元;因对渤海银行股份有限公司成都分行银行承兑汇票保证金管理不规范行为负有责任,时任渤海银行股份有限公司成都分行副行长郭宏伟被予以警告并处罚款5万元。

36项违法违规行为!

中国银行 8761 万元罚单

根据银保监会,中国银行主要违法违规事实长达36条,与其它收罚单的银行不同的是,中行还违规向部分已签约代发工资客户收取年费!具体如下:

一、向未纳入预算的政府购买服务项目发放贷款

二、违规向关系人发放信用贷款

三、向无资金缺口企业发放流动资金贷款

四、存款月末冲时点

五、为无真实贸易背景企业签发银行承兑汇票

六、贷款管理不严,信贷资金被挪用

七、票据贴现资金直接回流至出票人或其关联人账户

八、理财产品质押贸易融资业务风险控制有效性不足

九、超比例发放并购贷款

十、向未经备案的跨境并购业务提供并购贷款

十一、违规为私募股权基金收购境内企业发放并购贷款

十二、超授权期限办理汇出汇款融资业务

十三、与名单外交易对手开展同业业务

十四、违规为他行开立投融资性同业账户

十五、以同业返存方式不当吸收存款

十六、自营和代客理财业务未能实现风险隔离

十七、面向一般客户销售的理财产品投资二级市场股票

十八、未按规定向投资者充分披露理财产品投资非标准化债权风险状况

十九、违规向四证不全房地产项目提供融资

二十、理财资金违规用于支付土地款或置换股东购地借款

二十一、理财资金违规用于土地储备项目

二十二、理财非标融资入股商业银行

二十三、理财非标融资用于商业银行注册验资

二十四、超授信额度提供理财非标融资

二十五、买入返售业务标的资产不合规

二十六、个人住房贷款业务搭售保险产品

二十七、单家分支行代销3家以上保险公司保险产品

二十八、主承销债券包销余券未通过风险处置专户处置

二十九、通过平移贷款延缓风险暴露

三十、债券投资业务未分类,表内人民币债券未计提减值准备

三十一、与资产管理公司合作设立有限合伙基金,不洁净转让不良资产

三十二、迟报案件信息

三十三、案件问责不到位

三十四、提供质价不符的服务

三十五、违规收取福费廷风险承担费

三十六、违规向部分已签约代发工资客户收取年费

针对中国银行违规发放并购贷款、违规向部分已签约代发工资客户收取年费等多项违法违规行为,依法没收违法所得并处罚款合计8761.355万元,对1名责任人员予以警告处罚。

  

变相降低理财产品销售门槛等27条违规

招商银行 领7170万元罚单,资管部副总被警告

根据银保监会,招商银行主要违法违规事实长达27条,过半为理财产品违规!具体如下:

一、为同业投资提供第三方信用担保、为非保本理财产品出具保本承诺,部分未按规定计提风险加权资产

二、违规协助无衍生产品交易业务资格的银行发行结构性衍生产品

三、理财产品之间风险隔离不到位

四、理财资金投资非标准化债权资产认定不准确,实际余额超监管标准

五、同业投资接受第三方金融机构信用担保

六、理财资金池化运作

七、利用理财产品准备金调节收益

八、高净值客户认定不审慎

九、并表管理不到位,通过关联非银机构的内部交易,违规变相降低理财产品销售门槛

十、投资集合资金信托计划的理财产品未执行合格投资者标准

十一、投资集合资金信托计划人数超限

十二、面向不合格个人投资者销售投资高风险资产或权益性资产的理财产品

十三、信贷资产非真实转让

十四、全权委托业务不规范

十五、未按要求向监管机构报告理财投资合作机构,被监管否决后仍未及时停办业务

十六、通过关联机构引入非合格投资者,受让以本行信用卡债权设立的信托次级受益权

十七、“智能投资受托计划业务”通过其他方式规避整改,扩大业务规模,且业务数据和材料缺失

十八、票据转贴现假卖断屡查屡犯

十九、贷款、理财或同业投资资金违规投向土地储备项目

二十、理财资金违规提供棚改项目资本金融资,向地方政府提供融资并要求地方政府提供担保

二十一、同业投资、理财资金等违规投向地价款或四证不全的房地产项目

二十二、理财资金认购商业银行增发的股票

二十三、违规为企业发行短期融资券提供搭桥融资,并用理财产品投资本行主承债券以承接表内类信贷资产

二十四、为定制公募基金提供投资顾问

二十五、为本行承销债券兑付提供资金支持

二十六、协助发行人以非市场化的价格发行债券

二十七、瞒报案件信息

针对招商银行并表管理不到位并通过关联非银机构的内部交易违规变相降低理财产品销售门槛,同业投资、理财资金等违规投向地价款或“四证”不全的房地产项目等多项违法违规行为,依法予以罚款7170万元。

此外,时任招商银行股份有限公司资产管理部副总经理魏青,由于对招商银行股份有限公司未按要求向监管机构报告理财投资合作机构,被监管否决后仍未及时停办业务行为负有责任,被予以警告处罚。

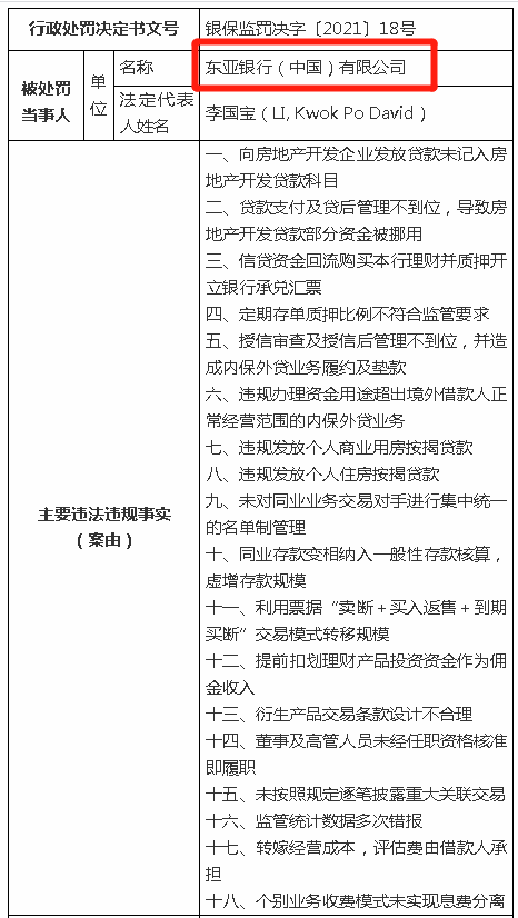
东亚中国领1120万元罚单

根据银保监会,东亚中国领主要违法违规事实18条,具体如下:

一、向房地产开发企业发放贷款未记入房地产开发贷款科目

二、贷款支付及贷后管理不到位,导致房地产开发贷款部分资金被挪用

三、信贷资金回流购买本行理财并质押开立银行承兑汇票

四、定期存单质押比例不符合监管要求

五、授信审查及授信后管理不到位,并造成内保外贷业务履约及垫款

六、违规办理资金用途超出境外借款人正常经营范围的内保外贷业务

七、违规发放个人商业用房按揭贷款

八、违规发放个人住房按揭贷款

九、未对同业业务交易对手进行集中统一的名单制管理

十、同业存款变相纳入一般性存款核算,虚增存款规模

十一、利用票据“卖断+买入返售+到期买断”交易模式转移规模

十二、提前扣划理财产品投资资金作为佣金收入

十三、衍生产品交易条款设计不合理

十四、董事及高管人员未经任职资格核准即履职

十五、未按照规定逐笔披露重大关联交易

十六、监管统计数据多次错报

十七、转嫁经营成本,评估费由借款人承担

十八、个别业务收费模式未实现息费分离

针对东亚中国向房地产开发企业发放贷款未记入房地产开发贷款科目、利用票据“卖断+买入返售+到期买断”交易模式转移规模等多项违法违规行为,依法予以罚款1120万元。

银行回应来了

对于巨额处罚,个别银行作出了回应。

渤海银行:相关问题整改工作已基本完成

渤海银行回应称,此次处罚是基于2018 年中国银保监会对渤海银行开展的“风险管理及内控有效性现场检查”中发现的问题作出的。渤海银行高度重视银保监会在检查中指出的问题,成立了由行领导班子成员牵头的整改小组,重点围绕完善公司治理、健全制度体系、优化系统建设、深化风险管理等方面实施全面整改,并对相关责任人员进行了严肃问责。

经过近两年的时间,相关问题的整改工作已基本完成。下一步,该行将进一步提高政治站位,严格落实监管规定,坚持依法合规经营,持续强化体制机制建设和内部控制,培育合规文化,坚持审慎经营原则,持续推动各项业务稳健发展。目前,渤海银行主要监管指标均符合监管要求,总体经营情况正常。

招商银行:已采取一系列有力措施逐项落实整改要求

针对处罚,招商银行回应表示,相关事项源于2018年银保监会开展的现场检查。该行高度重视监管意见,自2018年以来,已采取一系列有力措施逐项落实整改要求,做到“压实责任、立查立改、举一反三”。招商银行将继续坚持从严治行、合规经营,建设更完善的全面风险管理体系。

东亚中国:已根据监管要求悉数进行整改

东亚中国表示:“东亚中国一贯重视合规经营,对于中国银保监会在相关检查中所指出的问题,东亚中国高度重视,积极跟进,并已根据监管要求悉数进行整改。东亚中国将不时审视营运,通过不断完善公司治理、强化风控和合规管理,进一步防范风险,保持稳健经营。”

银保监会2020年开罚单超22亿元

值得注意的是,昨日,银保监会披露,2020年银保监会系统共作出6581件行政处罚决定,处罚银行保险机构3178家次,罚没合计22.75亿元。

  

而此次5家银行的5张罚单已经罚没3.66亿元,占去年全年罚没金额的16%。

银保监会表示,2020年银保监会积极巩固治理金融乱象成果,严肃查处各类违法违规行为。银行业领域重点查处违规增加地方政府隐性债务、违规向房地产提供融资、同业和理财业务未穿透管理及报送监管数据失真等行为。保险业领域重点打击欺骗投保人、违规运用保险资金、编制虚假资料、虚构中介业务、利用业务便利牟取不正当利益等行为。

  

银保监会表示,为防止处罚“利剑”高举轻落,通过设立未执行清单、与地方信用体系部门建立合作机制等方式,及时跟踪推进行政处罚决定执行到位,2017年以来处罚执行率达到99.78%。

  

银保监会表示,下一步将依法将金融活动全面纳入执法体系,按照业务实质穿透监管,坚决打击人为拉长融资链条、推高融资成本行为,对顶风而上、严重扰乱市场秩序、干扰货币信贷政策传导的投机行为给予严肃处理,为金融和实体经济良性循环提供坚强保障。

“中国基金报:报道基金关注的一切

Chinafundnews

长按识别二维码,关注中国基金报

版权声明:

《中国基金报》对本平台所刊载的原创内容享有著作权,未经授权禁止转载,否则将追究法律责任。

授权转载合作联系人:于先生(电话:0755-82468670)

万水千山总是情,点个 “在看” 行不行!!!