直接与股价涨幅挂钩!这家公司的股权激励计划“大胆又直接” 直接与股价涨幅挂钩!这家公司的股权激励计划“大胆又直接”

权威、深度、实用的财经资讯都在这里

相较于A股公司在股权激励考核指标上的探索、尝试,港股公司IGG如今选择的股权激励考核条件则颇为“大胆”——直接与股价涨幅挂钩!

众所周知,互联网企业行业竞争激烈、人才流动大。而若在互联网企业属性前加上“游戏“二字,则上述情况恐怕更为严峻。

高校无对口行业,人才多是跨行而来,培养需要周期较长等因素,限制了游戏行业人才池的持续壮大。而行业头部企业及资本不断的投入,新型网络游戏公司的兴起,成都、杭州、厦门等城市网络游戏公司的崛起,又进一步加快了游戏行业的人才流动。

这样的情况下,通过股权激励留住创新人才、激发公司活力,也是互联网公司常见的运作手段。不过,今天要说的这家公司,其选择的股权激励考核条件则更为简单直接。

5月23日晚,港股游戏公司IGG董事会宣布,已于5月21日批准采纳绩效奖励股份计划,向12名包括董事、集团高级管理层及若干部门主要人员有条件授出最多 7163.54万 股绩效奖励股份,约占公司 已发行总股本的6%。

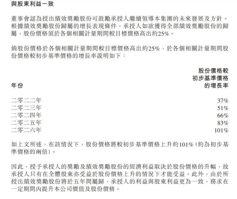
值得一提的是,IGG表示,股权激励对象的奖励及绩效奖励股份的经济利益取决于股份价格的升幅,也就是说,承授人只有在全体股东都受益于股份价格上升的情况下才能受益。

股价*总股本=总市值,将股价作为考核条件,也即相当于将市值指标作为股权激励的考核条件。IGG此番尝试颇为“大胆”,相比之下,A股公司中采取市值指标作为股权激励考核条件的已是极少数,更不用说直接采用股价涨幅作为考核指标了。

A股公司“慎用”市值指标,究其原因,在于决定市值高低走势的不可控因素太多,股市区间整体表现强弱、投资者风险偏好高低、相关行业的景气度变化等都会对上市公司市值产生影响。回看A股市场,之前也大量存在某些公司经营业绩表现非常好,但公司股价却难以获得投资者认可的情形。

除了市值本身的不可控因素外,监管部门也对市值考核指标的谨慎态度(发关注函等),担心个别公司会利用这一考核指标来变相炒作股价。

不过,荣正咨询董事长郑培敏此前接受记者采访时则表示,随着注册制时代的到来,只要企业注重研发投入、所处行业有广阔发展前景,即使其业绩亏损也能登上资本市场舞台。在此背景下,股价就是衡量企业价值的最好指标,也将上市公司利益与中小股东利益直接相关联。“只要上市公司以信息披露为导向,没有违法违规行为,外界对于股权激励中的市值考核指标应予以包容、允许尝试。”

如今来看,郑培敏的上述想法,似与IGG本次运作思路“不谋而合”。

编辑:全泽源

往期回顾

明天还能涨吗?舍得酒业晚间提示交易风险,称未提供业绩预测信息

这家A股曲线与巴菲特搭起了股权关系……

两个月最高反弹超2倍,机构借大涨开始悄悄出货了……

本期责任编辑:张晓光

监制:浦泓毅

版权声明

上海证券报微信保留本作品的所有权利,未经书面授权,任何单位或个人不得转载、摘编、链接或以其他方式复制发表,否则将被依法追究法律责任。

微信热线:王老师 021-38967805;版权合作:范老师 021-38967792。

好看,你就点一下!